time clock dpdt wiring diagram

16 Step Analog Sequencer PCB Panel Wiring Page 1 Click for PDF. 15 Images about 16 Step Analog Sequencer PCB Panel Wiring Page 1 Click for PDF : Tork Time Clock Wiring Diagram - Style Guru: Fashion, Glitz, Glamour, How to wire Intermatic sprinkler and irrigation timers and manuals and also 5V~12V DC Motor Reverse Polarity Cyclic Timer Switch Time Repeater.

16 Step Analog Sequencer PCB Panel Wiring Page 1 Click For PDF

16 Step Analog Sequencer PCB Panel Wiring Page 1 Click for PDF musicfromouterspace.com

July 2013 | Circuit Learning

July 2013 | Circuit learning circuitlearning.blogspot.com

circuit clock diagram timer regulator digital solar panel basic schematic

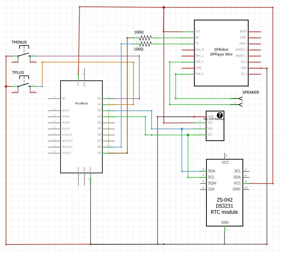
Offline Weather Station Arduino

Offline Weather Station Arduino duino4projects.com

wiring

How To Wire Intermatic Sprinkler And Irrigation Timers And Manuals

How to wire Intermatic sprinkler and irrigation timers and manuals waterheatertimer.org

timer intermatic sprinkler load wiring wire amp install irrigation timers line controls control above 120v larger 120volt same max

Digital Clock Circuit With Seconds And Alarm Time Display - Best

Digital Clock Circuit with Seconds and Alarm Time Display - Best bestengineeringprojects.com

clock digital alarm circuit display diagram second seconds timer electronic project segment transistor projects

Tork Time Clock Wiring Diagram - Style Guru: Fashion, Glitz, Glamour

Tork Time Clock Wiring Diagram - Style Guru: Fashion, Glitz, Glamour www.stylesgurus.com

grasslin intermatic timers tork manuals

Electronic Hobby Circuits: Digital Clock Circuit Diagram

electronic hobby circuits: digital clock circuit diagram electronic-hobby-circuits.blogspot.com

regulator circuit solar panel hobby circuits timer voltage clock electronic volts diagram digital

Wiring Manual PDF: 0 59 Counter Circuit Diagram

Wiring Manual PDF: 0 59 Counter Circuit Diagram wiringmanualpdf.blogspot.com

stopwatch 4033 counter circuitdigest

5V~12V DC Motor Reverse Polarity Cyclic Timer Switch Time Repeater

5V~12V DC Motor Reverse Polarity Cyclic Timer Switch Time Repeater www.ebay.ca

motor dc 12v delay relay reverse controller forward 5v polarity switch timer module electric 6v current 9v adjustable 5000s reversible

Timer Circuit Diagrams

Timer circuit diagrams www.circuit-finder.com

timer circuit diagrams

Weather Clock : 15 Steps (with Pictures) - Instructables

Weather Clock : 15 Steps (with Pictures) - Instructables www.instructables.com

30-minute Timer Alarm Clock: 3 Steps (with Pictures)

30-minute Timer Alarm Clock: 3 Steps (with Pictures) www.instructables.com

fritzing

Easy Nixie Clock

Easy nixie clock elbastl.sweb.cz

clock diagram circuit schematic digital nixie wiring easy hour nixies logic meter counter pcb tube final gr programming

Tork Timers And Manuals:

Tork timers and manuals: waterheatertimer.org

tork series timers wiring switch

Simplex 2190-9161 Wiring Diagram

Simplex 2190-9161 Wiring Diagram schematron.org

Timer circuit diagrams. Timer intermatic sprinkler load wiring wire amp install irrigation timers line controls control above 120v larger 120volt same max. Wiring manual pdf: 0 59 counter circuit diagram