tork time clock wiring diagrams

46 Time Switch Wiring Diagram - Wiring Diagram Source Online. 16 Images about 46 Time Switch Wiring Diagram - Wiring Diagram Source Online : Tork Time Clock Wiring Diagram, Tork Time Clock Wiring Diagram and also Time Clock And Contactor Wiring Diagram - Complete Wiring Schemas.

46 Time Switch Wiring Diagram - Wiring Diagram Source Online

46 Time Switch Wiring Diagram - Wiring Diagram Source Online apiccolisogni.blogspot.com

yotatech

Electrical Diagrams: September 2013

Electrical diagrams: September 2013 electricaldiagramsblog.blogspot.com

september adf ly

Tork Time Clock Wiring Diagram - Wiring Diagram

Tork Time Clock Wiring Diagram - Wiring Diagram wiringdiagram101.blogspot.com

tork

Tork Time Clock Wiring Diagram

Tork Time Clock Wiring Diagram schematron.org

tork

Tork Time Clock Wiring Diagram

Tork Time Clock Wiring Diagram schematron.org

tork diagram photocell timers contactor timeclock 1103 waterheatertimer imageservice casimira

Wiring Diagram For A Tower Clock With A Master Clock And GPS

Wiring Diagram for a Tower Clock with a master clock and GPS lumichron.com

lumichron

Tork Time Clock Wiring Diagram

Tork Time Clock Wiring Diagram www.chanish.org

tork timers manuals wiring diagram switch pool clock circuit timer waterheatertimer 1100 1101 dial hr swimming 1104 fm series

3 Way Pickup Selector Wiring

3 Way Pickup Selector Wiring www.chanish.org

switch selector wiring diagram position way switchcraft toggle pickup stewmac intended schematic

It Has Been A Time!. I Need You To Verify Some Things For Me And I Know

It has been a time!. I need you to verify some things for me and I know www.justanswer.com

wiring diagram photocell sensor schematic tork photoelectric camera security switch volt beam through electric electrical contactor bradley allen tv light

Mechanical Timer Switch Wiring Diagram - Wiring Diagram Schemas

Mechanical Timer Switch Wiring Diagram - Wiring Diagram Schemas wiringschemas.blogspot.com

Patent US7661008 - Real Time Clock Circuit Having An Internal Clock

Patent US7661008 - Real time clock circuit having an internal clock www.google.de

patentsuche bilder

Tork Time Clock Wiring Diagram - Style Guru: Fashion, Glitz, Glamour

Tork Time Clock Wiring Diagram - Style Guru: Fashion, Glitz, Glamour www.stylesgurus.com

tork 208v

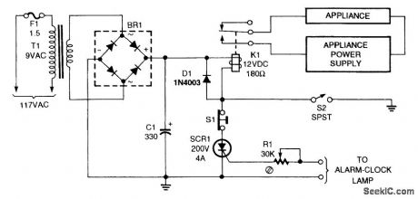
Index 1337 - Circuit Diagram - SeekIC.com

Index 1337 - Circuit Diagram - SeekIC.com www.seekic.com

circuit clock alarm diagram timer seekic specialized turn should simple into

Electrical Education | Electricians Training - How To Wire A Time Clock

Electrical Education | Electricians Training - How to wire a Time Clock www.sparkyuonline.com

wiring diagram clock wire contactor electrical 120v coil 110v power electrician call

Time Clock And Contactor Wiring Diagram - Complete Wiring Schemas

Time Clock And Contactor Wiring Diagram - Complete Wiring Schemas wiring89.blogspot.com

Ez Go Golf Cart Wiring Diagrams

Ez Go Golf Cart Wiring Diagrams www.chanish.org

ezgo diagrams solenoid

Ezgo diagrams solenoid. Switch selector wiring diagram position way switchcraft toggle pickup stewmac intended schematic. Electrical education